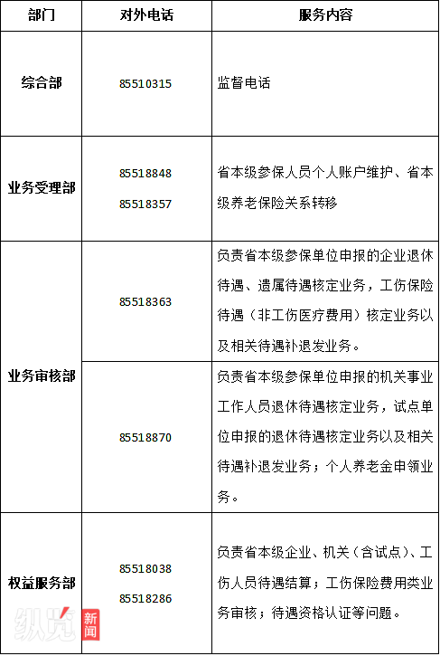
纵览客户端讯(见习记者王悦)近日,河北省社会保险事业服务中心面向省本级参保单位和参保职工公布了7部服务热线,用于河北省社会保险事业服务中心职责范围内的政策咨询、服务求助、投诉建议等非紧急事务,以更好地畅通沟通渠道,切实解决群众反映的问题,推动社保经办服务规范化、透明化建设。
据悉,此次公布的服务热线包括综合部、业务受理部、业务审核部以及权益服务部四个部门,服务内容涵盖监督、省本级参保人员个人账户维护、退休待遇核定、个人养老金申领、工伤保险待遇认证等。服务热线的工作时间为工作日的8:30—11:30、14:30—17:00,自2026年1月12日起正式启用。
